首页
Home
关于我们
Nav
业务领域
Nav
绿诚动态
Nav
VR漫游
Nav
工程案例
Nav
水保验收公示
Nav
水保方案公示
Nav
行业资讯
Nav
法律法规
Nav
联系我们
Nav
公司资质
翠矶山720漫游
韦水相邻720漫游
人力资源
在线留言
咨询电话:
029-87031795
绿诚集团
LVCHENG GROUP
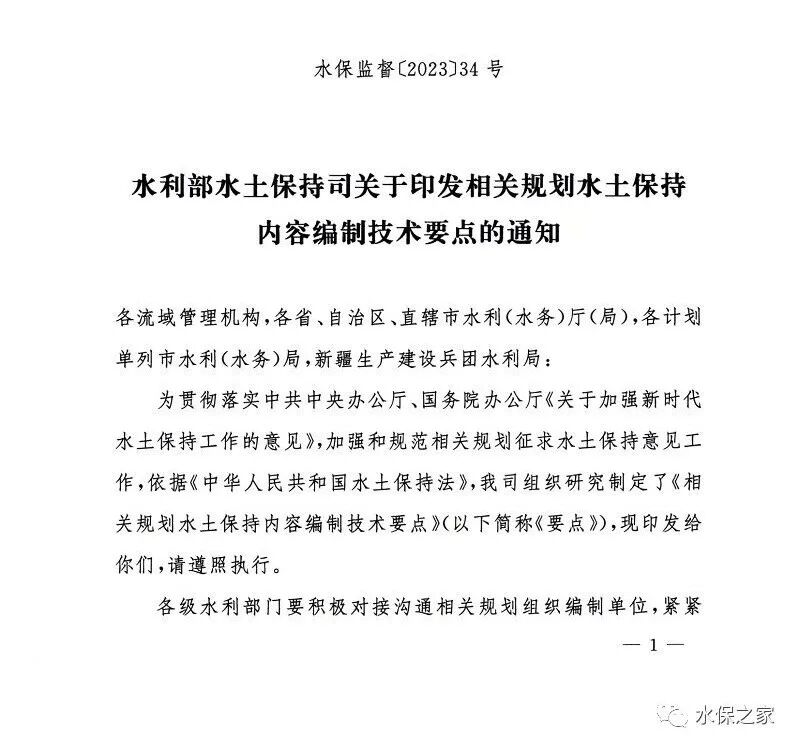
水利部水保司印发相关规划水保内容编制技术要点
52
发表时间:2023-11-06 11:20
来源:水土保持之点滴
上一篇
生态清洁小流域建设技术导则 (SL/T 534-2023)
下一篇
以调研为先导 推动企业高质量发展
文章分类:
行业资讯
分享到: