首页
Home
关于我们
Nav
业务领域
Nav
绿诚动态
Nav
VR漫游
Nav
工程案例
Nav
水保验收公示
Nav
水保方案公示
Nav
行业资讯
Nav
法律法规
Nav
联系我们
Nav
公司资质
翠矶山720漫游
韦水相邻720漫游
人力资源
在线留言
咨询电话:
029-87031795
绿诚集团
LVCHENG GROUP
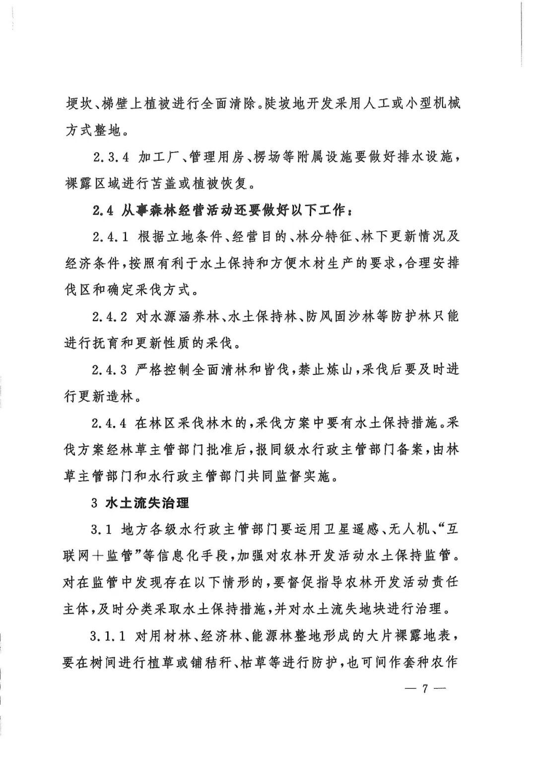
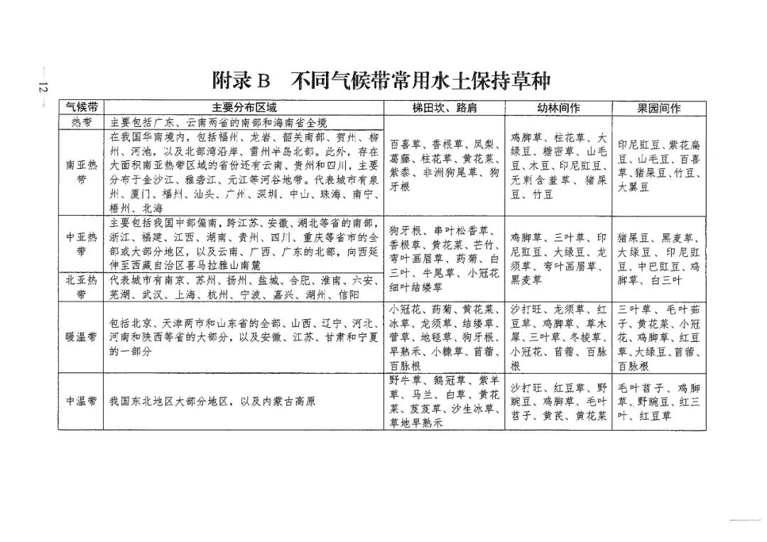
(水保监督〔2023〕33号)水利部水土保持司关于印发农林开发活动水土流失防治导则(试行)的通知
71
发表时间:2023-11-03 17:30
来源:水土保持技术服务
上一篇
杨陵区委副书记、李台街道办党工委书记李永东莅临绿诚公司督导检查工作
下一篇
潼关县太洲矿业有限责任公司陕西省潼关县潼峪-蒿岔峪金矿开采项目水土保持设施验收公示
文章分类:
行业资讯
分享到: